登录
|
注册
|
无障碍浏览
|
退出
|
无障碍浏览
×
选择注册用户
搜索
首页
走进师市
新闻动态
政务公开
互动交流
网上服务
招商引资
多彩昆玉
首页
走进师市
新闻动态
政务公开
互动交流
网上服务
招商引资
多彩昆玉
首页
>
政务公开
>
信息公开
>
行政执法
>
生态环境局
索 引 号:
BBBBB-2022-16658
发文机关:
0
成文日期:
废止日期:
发文字号:
0
主题分类:
0
关 键 词:
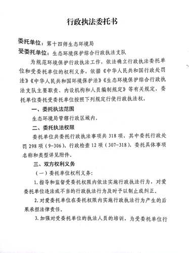
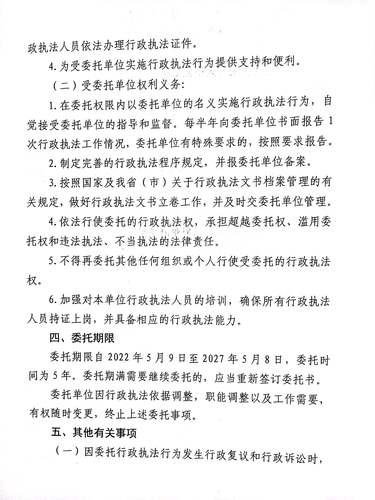
第十四师昆玉市生态环境局行政执法委托书
来源:第十四师昆玉市生态环境局 点击量:
109
发布:2022-08-11
附件:生态环境局行政执法事项清单
作者: 编辑:郑腾