登录
|
注册
|
无障碍浏览
|
退出
|
无障碍浏览
×
选择注册用户
搜索
首页
走进师市
新闻动态
政务公开
互动交流
网上服务
招商引资
多彩昆玉
首页
走进师市
新闻动态
政务公开
互动交流
网上服务
招商引资
多彩昆玉
首页
>
团场园区信息
>
47团
>
最新动态
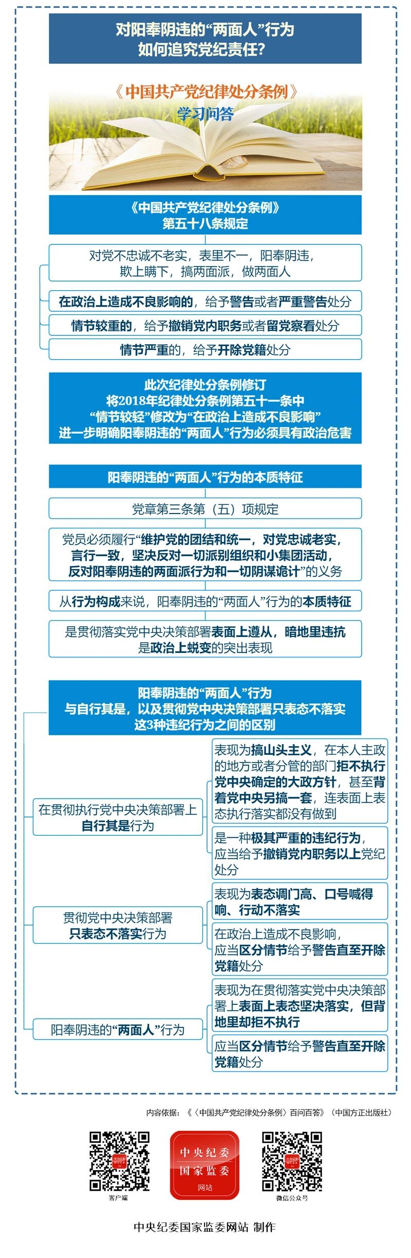
纪律处分条例·学习问答丨对阳奉阴违的“两面人”行为如何追究党纪责任?
来源: 中央纪委国家监委网站 点击量:
34
发布:2024-07-12
分享到
来源:中央纪委国家监委网站
作者: 编辑:张丽
X
分享到
- 微信