登录  |  注册  |   无障碍浏览
  |  退出  |   无障碍浏览

选择注册用户

   
搜索
  • 首页
  • 走进师市
  • 新闻动态
  • 政务公开
  • 互动交流
  • 网上服务
  • 招商引资
  • 多彩昆玉
  • 首页
  • 走进师市
  • 新闻动态
  • 政务公开
  • 互动交流
  • 网上服务
  • 招商引资
  • 多彩昆玉
  1. 首页>政务公开>政策文件

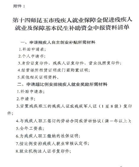
关于印发《第十四师昆玉市残疾人就业保障金促进残疾人就业及基本民生保障补助办法》的通知

来源:第十四师昆玉市     点击量:253   发布:2024-09-23
分享到

 

 

1

12

3

4

5

6

7

8

9

10

11


关于印发《第十四师昆玉市残疾人就业保障金促进残疾人就业及基本民生保障补助办法》的通知--解读之三

关于印发《第十四师昆玉市残疾人就业保障金促进残疾人就业及基本民生保障补助办法》的通知--解读之二

关于印发《第十四师昆玉市残疾人就业保障金促进残疾人就业及基本民生保障补助办法》的通知--解读之一

 

作者: 编辑:张丽

关于网站联系我们站点地图
兵团站群
  • 新疆生产建设兵团
  • 第一师阿拉尔市
  • 第二师铁门关市
  • 第三师图木舒克市
  • 第四师可克达拉市
  • 第六师五家渠市
  • 第七师胡杨河市
  • 第八师石河子市
  • 第九师白杨市
  • 第十师北屯市
  • 兵团第十一师
  • 第十二师
  • 第十三师新星市
  • 第五师双河市
团场园区
  • 经济技术开发区
  • 皮山农场
  • 224团
  • 一牧场
  • 225团
  • 47团

主办:兵团第十四师昆玉市  承办:新疆兵团第十四师信息中心  政务服务热线:96359   网站维护电话:2566891

版权所有 Copyright © 2018 兵团第十四师昆玉市 All Rights Reserved 公网安备 66140002000101号

新ICP备 10000313号       网站标识码:BT14000004 地址:第十四师昆玉市昆城大道1号

X
分享到  - 微信