登录
|
注册
|
无障碍浏览
|
退出
|
无障碍浏览
×
选择注册用户
搜索
首页
走进师市
新闻动态
政务公开
互动交流
网上服务
招商引资
多彩昆玉
首页
走进师市
新闻动态
政务公开
互动交流
网上服务
招商引资
多彩昆玉
首页
>
政务公开
>
信息公开
>
环保督察
索 引 号:
发文机关:
成文日期:
废止日期:
发文字号:
主题分类:
关 键 词:
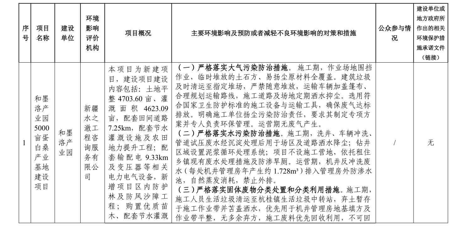
关于《和墨洛产业园 5000 亩蛋白桑产业基地建设项目》拟作出的建设项目环境影响评价文件审批意见的公示
来源:第十四师生态环境局 点击量:
0
发布:2026-01-20
作者: 编辑:张煜