登录
|
注册
|
无障碍浏览
|
退出
|
无障碍浏览
×
选择注册用户
搜索
首页
走进师市
新闻动态
政务公开
互动交流
网上服务
招商引资
多彩昆玉
首页
走进师市
新闻动态
政务公开
互动交流
网上服务
招商引资
多彩昆玉
首页
>
专题专栏
>
行政执法公示
>
农业农村局(师市乡村振兴局、畜牧兽医局)
>
涉企行政检查公示
>
检查事项
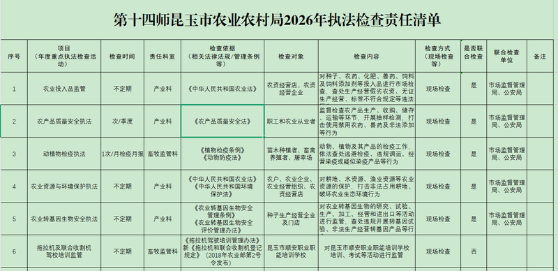
第十四师昆玉市农业农村局2026年执法检查责任清单
来源:第十四师昆玉市农业农村局 点击量:
0
发布:2026-03-19
分享到
第十四师昆玉市农业农村局2026年执法检查责任清单
作者: 编辑:张丽
X
分享到
- 微信